首页
学校概况
学校简介
历史沿革
领导班子
组织机构
教学实训
学校荣誉
校友风采
党群工作
党员风采
民主党派
党建之窗
纪委
团委
工会之家
关工委退教协
四系建设
会计系
金融系
信息艺术系
现代服务系
部门管理
校务工作部
学生工作部
教学工作部
后勤工作部
招生就业培训部
信息中心
团委
安全工作部
督导室
教师发展中心
招生就业
专业设置
招生信息
升学就业
就业报名
优秀毕业生
24365平台
就业与创业资源库
合作交流
校企合作
国际交流
院校互访
校务公开
年报公开
每周公开
课程思政
“大思政课”教学创新共同体
媒体南财高
校务公开
年报公开
每周公开
当前位置:
首页
>>
校务公开
>>
每周公开
>> 正文
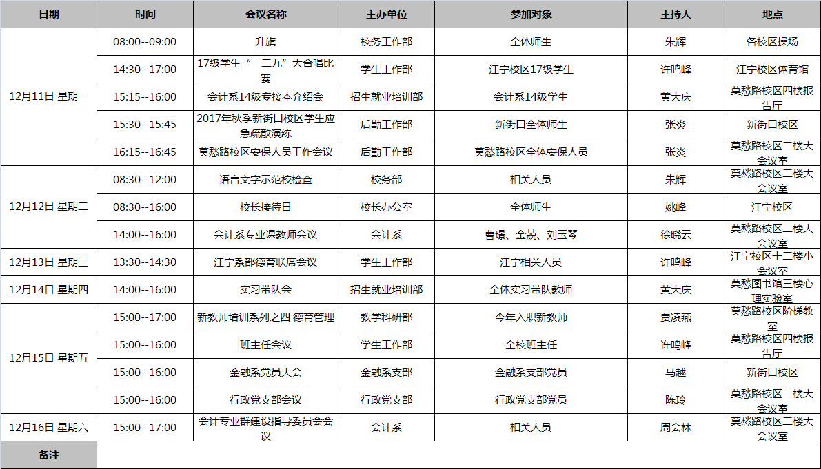
17-18学年第一学期第十六周工作安排
来源:
发布时间:2017-12-08
点击:
2017年12月11日至12月17日